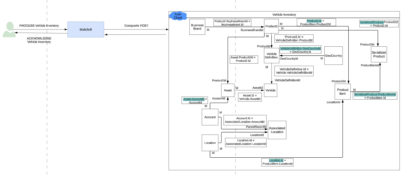
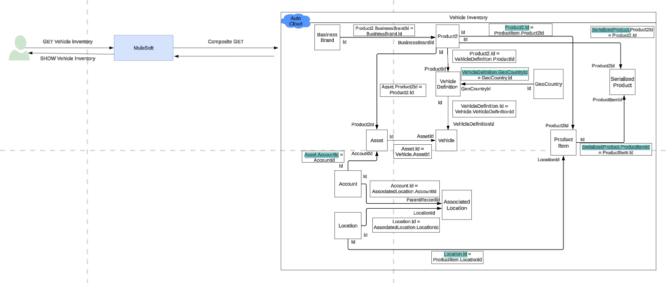
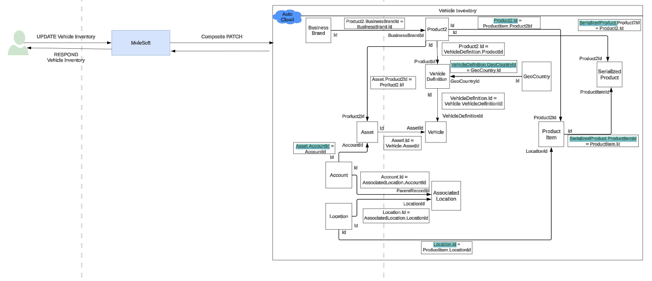
Auto Star Vehicle Inventory
Architecture Diagram
The Vehicle Inventory integration interacts with the following objects in Automotive Cloud:
* Asset
* Vehicle
* SerializedProduct
* ProductItem
* Product
* VehicleDefinition
* Account
* Location
* AssociatedLocation
* BusinessBrand
* GeoCountryThe following diagrams show how these objects are used in the pre-built integrations:
PROCESS VERB

GET VERB

UPDATE VERB
