tmf622-product-ordering-management-v4-outbound-api
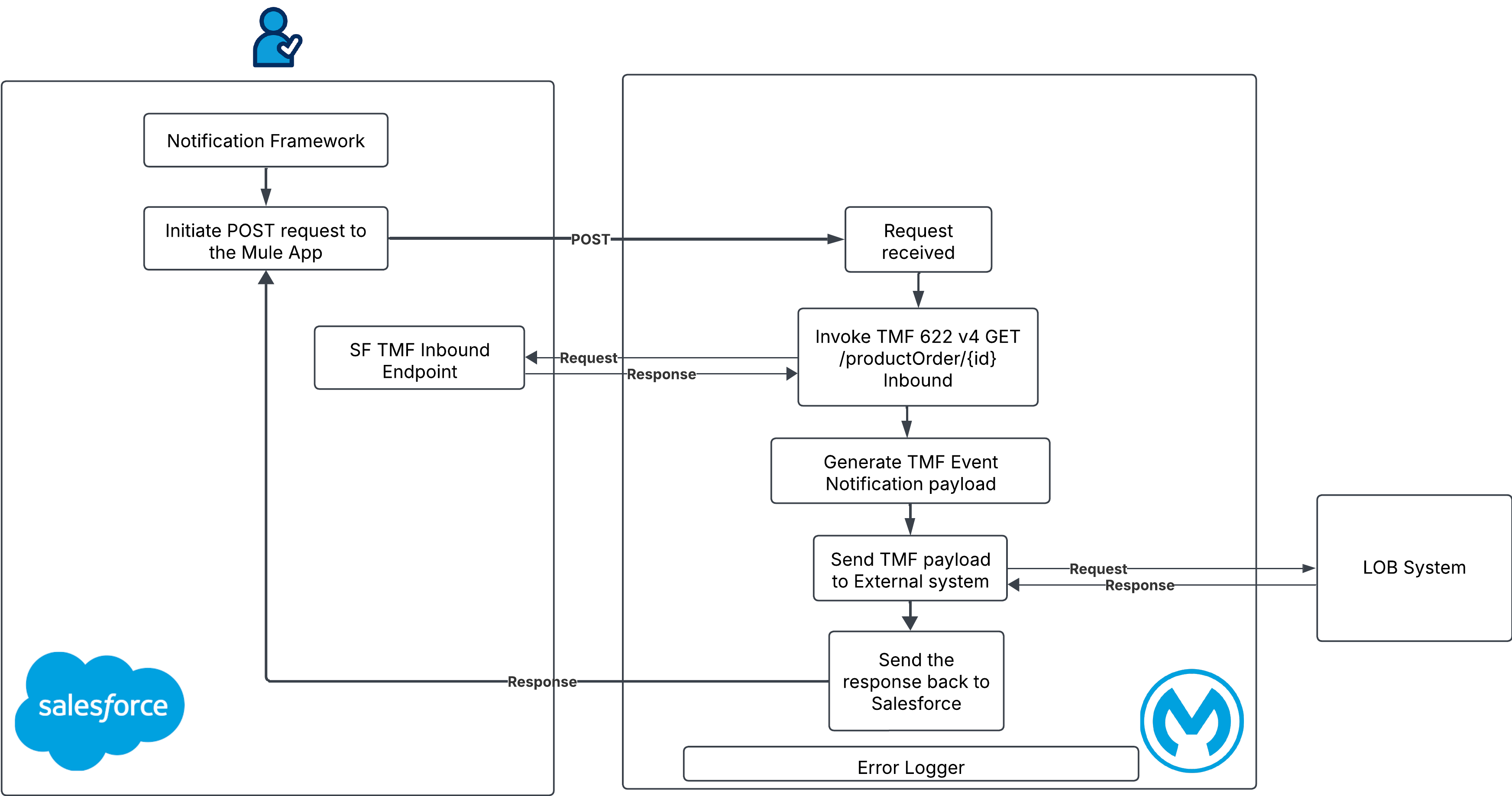
Architecture Diagram
POST

NOTIFICATION

POST

NOTIFICATION

| Type | Application |
|---|---|
| Organization | MuleSoft |
| Published by | MuleSoft Organization |
| Published on | Feb 16, 2026 |
| Industries Cloud | Communications |
|---|
| Version | Actions |
|---|---|
| 1.0.2 | |
| 1.0.1 | |
| 1.0.0 |