Home
Cookie Preferences
Login
Assets list
Pages
Home
Go to page
Version History
Go to page
Architecture
Go to page
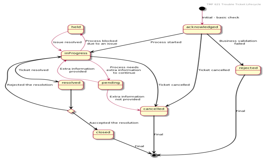
TMF621 Trouble Ticket Lifecycle
Go to page
TMF621 TroubleTicket Scenarios
Go to page
TMF621 Trouble Ticket Severity Code
Go to page
TMF621 Trouble Ticket Status Code
Go to page
TMF621 Create Trouble Ticket
Go to page
TMF621 Modify Trouble Ticket
Go to page
TMF621 Resolved Trouble Ticket
Go to page
TMF621 Get Trouble Ticket
Go to page
API Metadata
AT&T-Fiberbroadband-TMF621
1.0.x
(0 reviews)
TMF621 Trouble Ticket Lifecycle
Reviews