MuleSoft Accelerator for Manufacturing
Use case 1 - Run-rate business management
Easily unlock rich data from SAP and PIM systems into Salesforce Manufacturing Cloud to streamline sales agreements and account forecasts.
Contents
- Glossary
- High-level architecture
- Sequence diagrams
- Use case considerations
- Assumptions and constraints
- Systems involved
- Goals
- Processing logic
- Successful outcomeSee also
- Mappings
- Downloadable assets
Overview
In any capital-intensive manufacturing organization, complete visibility into long term sales agreements and account forecasts is critical to the organization’s success.
The purpose of this use case is to enable predictability to drive success for both customers and manufacturers. The solution helps to reveal a single view of your run-rate business to help you manage your manufacturing business with confidence.
As a result, this solution helps improve sales accuracy and visibility into future production plans.
Use case description
This use case extracts customer and order data seamlessly from SAP S/4HANA into Salesforce Manufacturing Cloud with pre-built APIs and templates. The accelerator also loads product and price information from a PIM system to Salesforce Manufacturing Cloud. Connecting this critical data to Salesforce Manufacturing Cloud generates an accurate picture of your run-rate business.
Glossary
| Term | Definition |
|---|---|
| CIM | The Cloud Information Model (CIM) defines a set of standard data structures that can be used as canonical representations of common entities for integrating systems. |
| MDM | A Master Data Management (MDM) solution provides an accurate, consistent, and complete copy of master data for use by enterprise applications and business partners. Most solutions include data quality tools and workflow processes for managing conflicting updates. |
| MFG | Abbreviated term referring to the Manufacturing industry. |
| PIM | The system responsible for managing the set of product information for sales orders. |
High-level architecture
Sequence diagrams
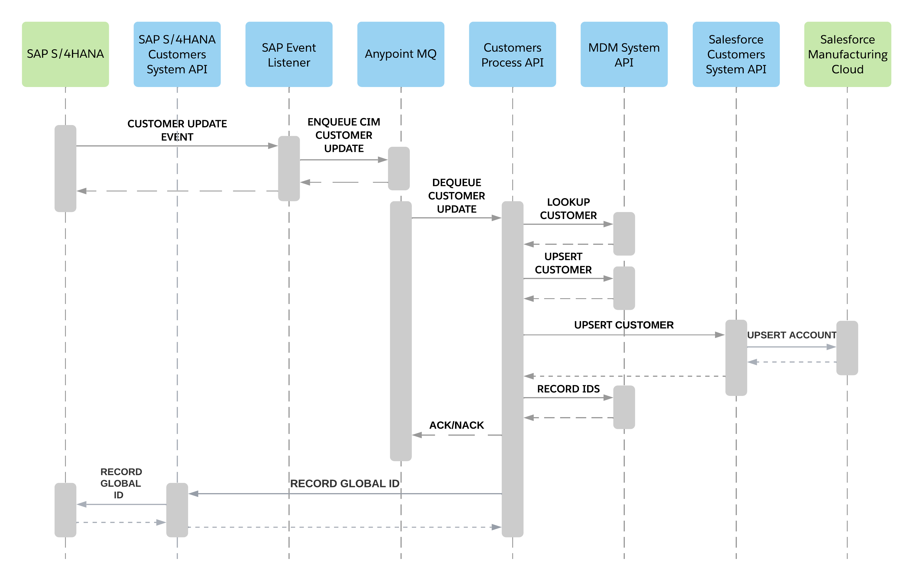
Customers sync
The diagrams below illustrate the sequence of steps to sync customers from SAP S/4HANA to Manufacturing cloud in bulk or real-time.
Bulk
Real-time
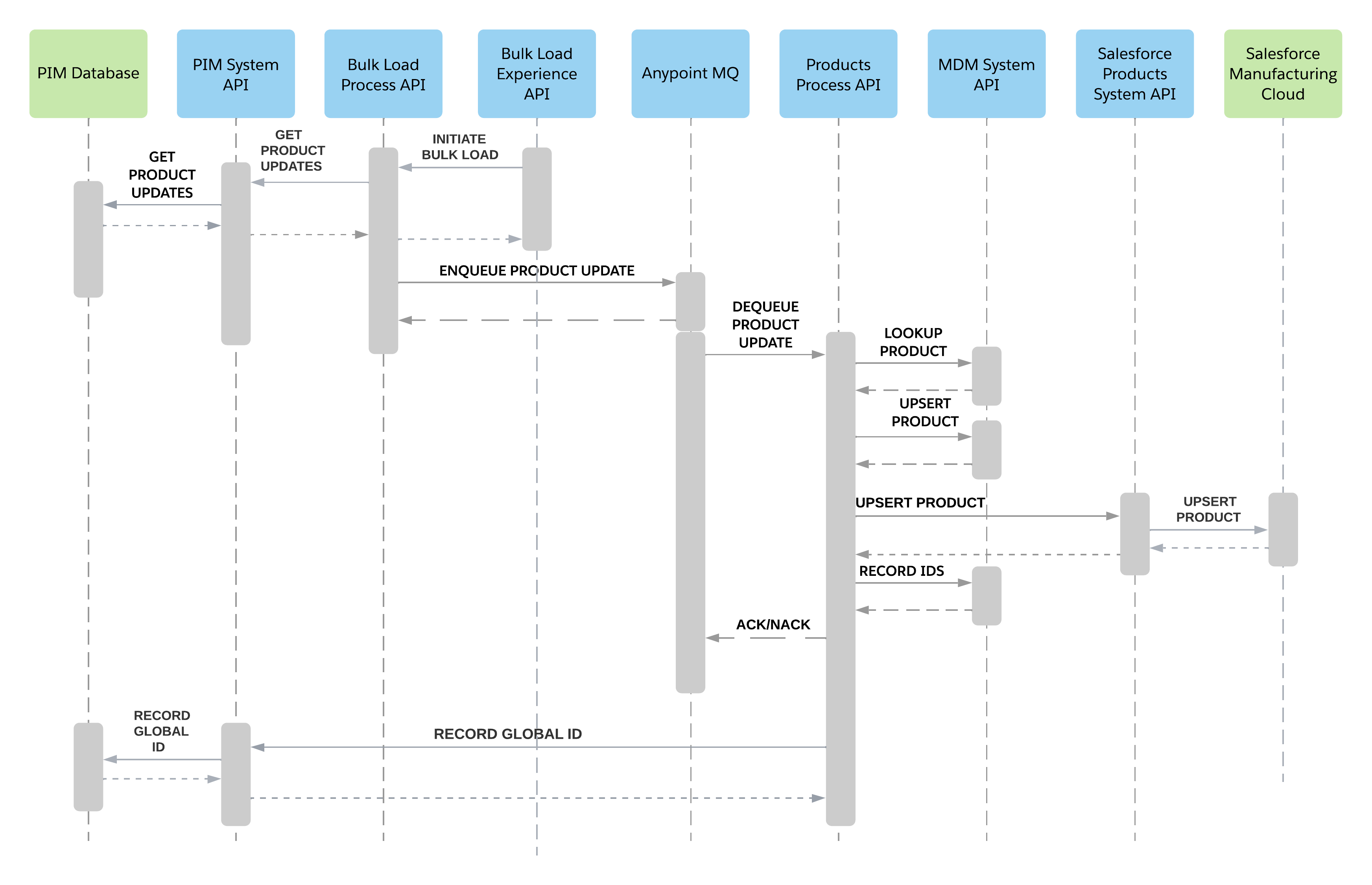
Products sync
The diagrams below illustrate the sequence of steps to sync products from SAP S/4HANA to Manufacturing Cloud in bulk or real-time.
Bulk
Real-time
Orders sync
The diagrams below illustrate the sequence of steps to sync orders from SAP S/4HANA to Manufacturing Cloud in bulk or real-time.
Bulk
Real-time
Use case considerations
Functional considerations
Support customers, products, and orders sync to Manufacturing Cloud in real-time or batch mode from the system of record
Customers are synced from SAP S/4HANA to Manufacturing Cloud and are available to search and select when creating a Sales Agreement
Products are synced from the PIM to Manufacturing Cloud and are available to search and add to a Sales Agreement
Orders are synced from SAP S/4HANA to Manufacturing Cloud and associated with a Sales Agreement. Orders are associated with a Sales Agreement based on the following conditions being met:
Product level on a Sales Agreement is Product: Sales Agreement has to be active and at least one product in the order should match a product in the Sales agreement.
Product level on a Sales Agreement is Category: Sales Agreement has to be active and at least one product’s primary category from the order matches a category in the Sales Agreement.
Technical considerations
This section lists the technical considerations and constraints on the solution design.
SAP S/4HANA is the system of record for customers and orders
PIM is the system of record for products/prices
Customers, products, and orders can be synced in real-time or batch
Assumptions and constraints
Sales agreements have to be manually created in Manufacturing Cloud
The Cloud Information Model (CIM) will be used as the canonical model for all business types.
Systems involved
- Salesforce Manufacturing Cloud
- SAP S/4HANA
Goals
- Customers, products, and orders are made available in Salesforce Manufacturing Cloud from the system of record
- Orders are associated with an appropriate Sales Agreement in Salesforce Manufacturing Cloud
Before you begin
|
The Accelerators setup guide provides general information on getting started with the accelerator components. This includes instructions on setting up your local workstation for configuring and deploying the applications. |
Processing logic
The processing logic described below applies to customers, products, and orders sync.
The primary handling and orchestration of updates will be implemented in the respective process and system APIs for customers, orders, and products and are available in the list of assets below.
The logic of this process can be described as follows (the term entity is used for customers, products, or orders):
Find a matching entity entry in MDM. The lookup will be done by attempting to match on the following criteria, in sequential order, returning once one or more matches have been found:
- Global Identifier (if provided)
- External Identifier (of source system)
- Email Address
- Customer Number (only if multiple matches found at this point)
If a single match is found:
- Retrieve the existing entity
- Apply the incoming updates and save them back to MDM
- If not matched on external identifier, associate it with the entity
- Invoke the corresponding system API to update Manufacturing Cloud (see below)
- Associate missing external identifiers back to MDM
If no match was found, or if multiple matches were found:
- Create a new entity in MDM
- Associate external identifier of source system with the entity
- Invoke the corresponding system API to update Manufacturing Cloud (see below)
- Associate new external identifiers back to MDM
The replication of entity updates to Manufacturing Cloud follows a similar process as for MDM. The following steps apply to Manufacturing Cloud:
Find a matching entity entry in Manufacturing Cloud. The lookup will be similar as for MDM but using the following criteria, also in order by priority:
- Primary identifier in Manufacturing Cloud (if one has been associated)
- Global identifier from MDM
- Email Address
- Customer number
If a single match is found:
- Retrieve the existing entity and apply the incoming updates
- If not matched on global identifier, associate it with the entity
- Save the updates back to Manufacturing Cloud
If no match was found, or if multiple matches were found:
- Create a new entity in Manufacturing Cloud
- Associate the global identifier with the new entity
- Report the system identifier of the new entity to the parent process
Successful outcome
After successfully completing the update processing for Manufacturing Cloud, the following conditions will be met:
- MDM holds the golden copy of the entity.
- Manufacturing Cloud will hold at least some minimal representation of the same.
- The entity created/updated in Manufacturing Cloud will reference the global identifier from MDM. The corresponding entity in SAP S/4HANA will also have a reference to the global identifier from MDM.
- MDM holds a list of all external identifiers associated with the entity for SAP S/4HANA, PIM, and Manufacturing Cloud.
- A complete 360 degree view of the entity can be constructed by first retrieving the golden copy from MDM, and then from Manufacturing Cloud.
Mappings
Source type mapping
The following table summarizes how representations of a product from each system will be mapped to CIM types:
| Source System | Source Type | CIM Types | Mapping Notes |
|---|---|---|---|
| SAP S/4HANA | CustomerIndividual Contact Address Contact Email Contact Phone |
Customer | Relevant fields only |
| Order | SalesOrder SalesOrderProduct |
Relevant fields only | |
| Product | Product ProductCategory ProductCatalog PriceBook |
Relevant fields only | |
| PIM | Product ProductCategory ProductCatalog PriceBook |
Product ProductCategory ProductCatalog PriceBook |
1:1 mappings; use join tables for relationships |
Target type mapping
The following table summarizes how representations of a product from each system will be mapped from CIM types:
| Target System | CIM Type | Target Types | Mapping Notes |
|---|---|---|---|
| Manufacturing Cloud | Product ProductCategory ProductCatalogPriceBook |
Product PriceBook |
Relevant fields only |
| SalesOrder SalesOrderProduct |
Order OrderLineItems |
Relevant fields only | |
| Customer | Accounts | Relevant fields only | |
| SalesAgreement | SalesAgreement | Relevant fields only | |
| PIM | Product ProductCategory ProductCatalog PriceBook |
Product | Relevant fields only |
Downloadable assets
System APIs
- MFG Salesforce Customers System API | API Specification | Implementation Template
- MFG Salesforce Manufacture System API | API Specification | Implementation Template
- MFG Salesforce Orders System API | API Specification | Implementation Template
- MFG Salesforce Products System API | API Specification | Implementation Template
- MFG SAP S/4HANA Customers System API | API Specification | Implementation Template
- MFG SAP S/4HANA Orders System API | API Specification | Implementation Template
- Manufacturing MDM System API | API Specification | Implementation Template
- PIM System API | API Specification | Implementation Template
Process APIs
- MFG Bulk Load Process API | API Specification | Implementation Template
- MFG Customers Process API | API Specification | Implementation Template
- MFG Orders Process API | API Specification | Implementation Template
- MFG Products Process API | API Specification | Implementation Template
- PIM Sync Process API | API Specification | Implementation Template
Experience APIs
- MFG Bulk Load Experience API | API Specification | Implementation Template
- MFG Salesforce Experience API | API Specification | Implementation Template
Accelerator Listeners
- MFG SAP Event Listener | Implementation Template